Kā nosaka mazā un vidējā uzņēmuma un grūtībās nonākuša uzņēmuma statusu?
NB! Informatīvais materiāls lasāms kopsakarā ar MVU un GNU vērtēšanas aprakstu konkrētā specifiskā atbalsta mērķa Ministru kabineta noteikumos, vērtēšanas kritērijos, atlases nolikumā, t.sk. vērtēšanas kritēriju piemērošanas metodikā (Ministru kabineta noteikumiem, vērtēšanas kritērijiem, atlases nolikumam, t.sk. vērtēšanas kritēriju piemērošanas metodikai ir augstāks juridiskais spēks).
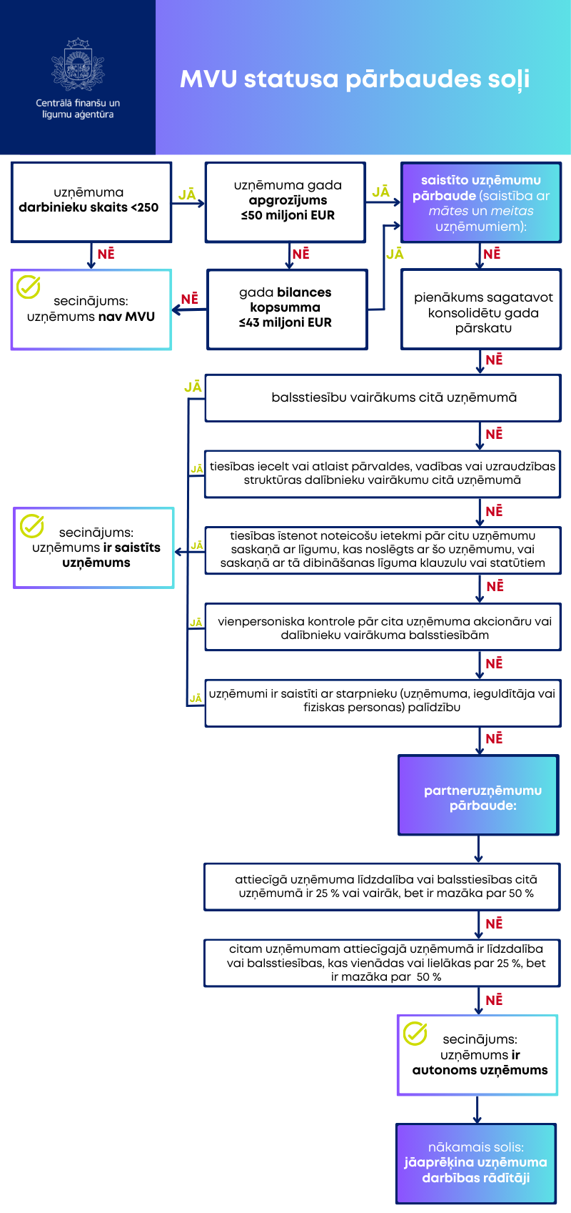
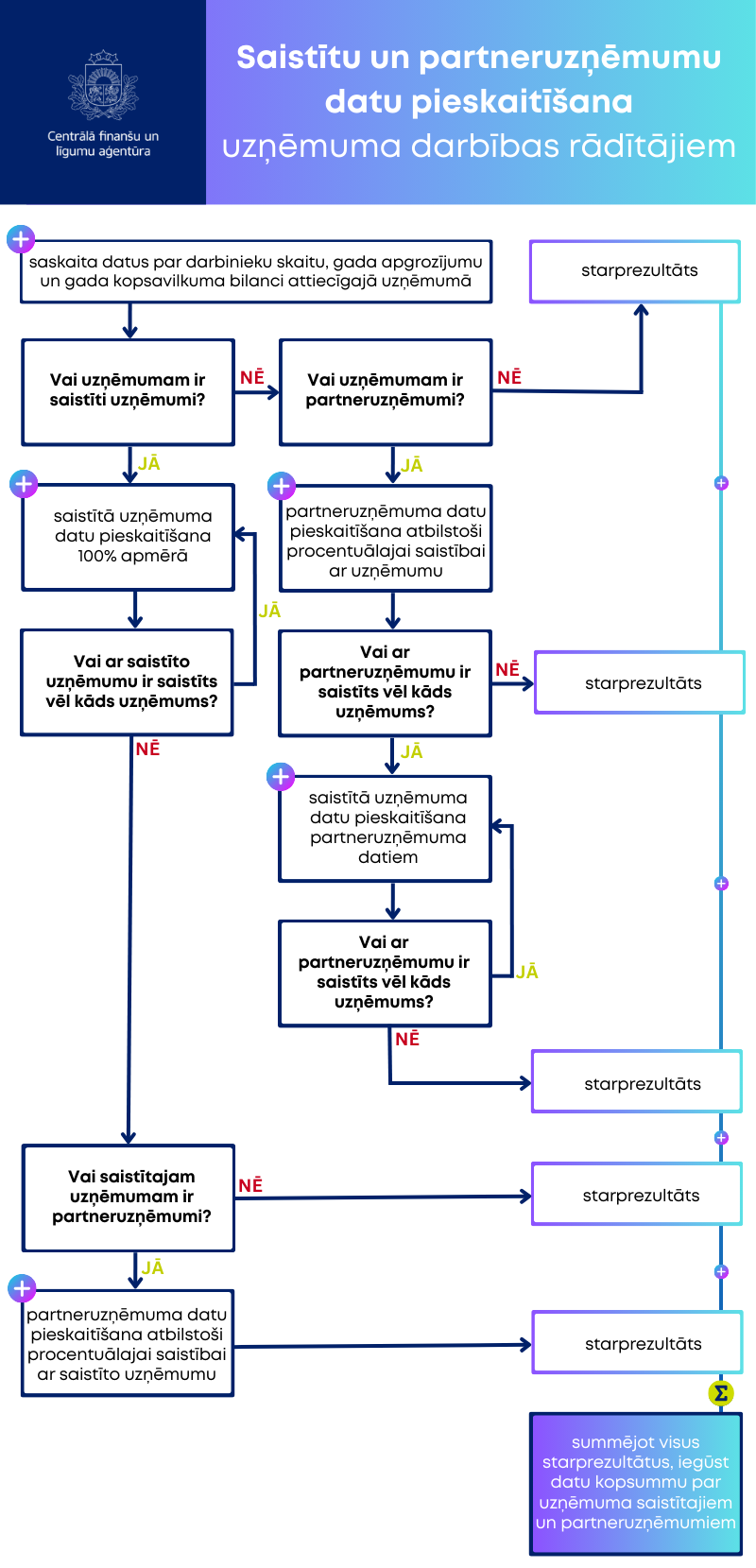
Centrālā finanšu un līgumu aģentūra ir sagatavojusi informatīva rakstura materiālu un tā pielikumu (satur aktīvās saites, kur pieejamas informatīvajā materiālā lietotās atsauces uz e-State Aid Wiki sistēmu) (atjaunots 11.01.2024.), kas sniedz ieskatu, kā nosakāms mikro, mazā un vidējā uzņēmuma (MVU) statuss, viena vienota uzņēmuma (VVU) un grūtībās nonākuša uzņēmuma (GNU) statuss.
Informatīvo materiālu izmanto CFLA darbinieki, veicot projektu atlases un projektu uzraudzību to īstenošanas posmā, tādējādi nodrošinot CFLA vienotu pieeju un rīcību, kā arī vienlīdzīgu attieksmi pret projektu iesniedzējiem/finansējuma saņēmējiem.
Informatīvajā materiālā ir sniegtas norādes uz dažādiem informācijas avotiem, kas attiecas uz MVU un GNU statusa noteikšanu un uz kuriem CFLA pamato savu pieeju. Šis materiāls arīdzan paredzēts, lai projektu iesniedzējiem un finansējuma saņēmējiem sniegtu apkopotu un detalizētu informāciju par to, kā CFLA vērtē MVU statusu un GNU pazīmes.
Iepazīstoties ar jaunākajiem Eiropas Komisijas skaidrojumiem vai citu būtisku informāciju, arī informatīvais materiāls tiks atbilstoši papildināts un precizēts.
 
     
     
     
    